内蒙古中小学智慧教育平台

扎赉特旗音德尔第二中学

>学校首页>教学教研>实验教学>内容详情

生物实验计划、总结

发布时间: 2022-12-14 22:28 发布单位: 音德尔第二中学 浏览量: 365 【公开】
1/

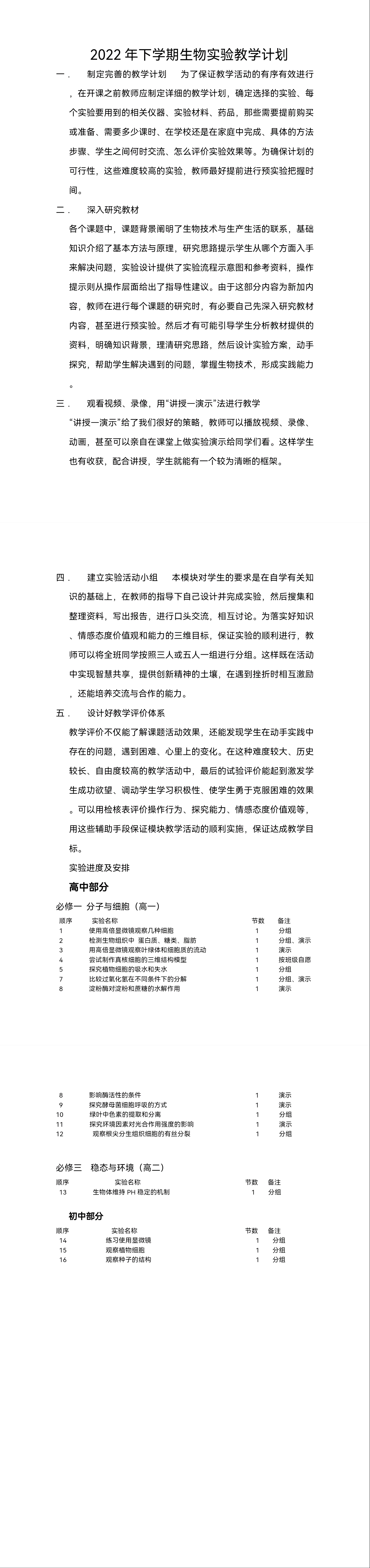
2022年下学期实验计划和学期末总结

  • 图片1

评论

还能输入140

用户评论

 | 帮助中心
主办:内蒙古自治区教育厅  技术支持:内蒙古自治区大数据中心  
备案信息代码:蒙ICP备2021001270号

经过核实,本空间由于存在敏感词或非法违规信息或不安全代码或被其他用户举报,
已被管理员(或客服)锁定。
本空间现无法正常访问,也无法进行任何操作。
如需解锁请联系当地教育技术部门,由当地教育技术部门联系锁定人处理。

当前机构空间已被管理员(或客服)封锁。
目前机构空间无法正常访问,也无法进行任何操作。
如需重新开放,请联系当地教育技术部门,由当地教育技术部门联系管理员(或客服)处理。